
大脑奥秘被认为是人类最后的未知领域。《Science》创刊125周年纪念期间,总计发表了125个最前沿科学问题,其中18个与脑相关。人类大脑拥有860亿个神经元,相互之间通过交替的电活动实现了全部的功能,具有极其复杂的网络结构,这也决定了人的多元性。认识大脑是人类的永恒目标,神经调控技术的发展为神经科学研究提供有力工具,也为脑疾病治疗提供了重要手段。

近日,复旦大学材料科学系/聚合物分子工程国家重点实验室步文博教授、澳大利亚悉尼科技大学/宁波东方理工大学金大勇院士和复旦大学附属华山医院毛颖教授的团队共同合作在《Nature Communications》杂志上发表了题为“Non-Faradaic Optoelectrodes for Safe Electrical Neuromodulation”的研究论文。该团队设计制备了一类可响应近红外光且具有高电子分离和传输效率的新型纳米光电容电极,以较低侵入性方式实现了对单个神经元的高时空分辨率精准调控,为新一代神经调控模式应用于神经科学的基础研究和临床应用提供了可能。

图1.J-ZnTPyP@TiO2纳米光电极设计及工作原理图
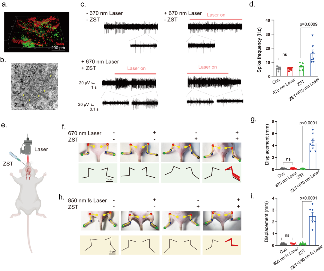
受启发于染料敏化太阳能电池中的材料体系,研究人员将J-聚集态ZnTPyP和TiO2相结合,构建了一类新型的J-ZnTPyP@TiO2核壳异质结构:其中,功能内核J-ZnTPyP纳米棒可提供电子,外壳层TiO2可接受电子。作为电子给体的J-聚集态锌卟啉,分子间π-π堆积利于Frenkel激子长程迁移,降低分子内激子湮灭效应,最大限度降低激子能量损失;同时,锌卟啉的J-聚集态可导致其吸收光谱红移,使其具备响应近红外光的潜力。而作为电子受体的外壳层TiO2,具有超快的电子转移能力,增加了电子的分离效率。电子注入TiO2导带后,形成还原型TiO2(e-),可通过非法拉第电容机制驱动细胞膜外的阳离子可逆吸附至其表面,形成亥姆霍兹电容,离子可在神经元界面重新分布,使神经元发生去极化而引发动作电位;值得一提的是,由于该过程无OH生成,避免了神经元损伤等副作用。同时,研究人员将该纳米光电容电极应用于生物学和临床前模型,在细胞层面,电极可与神经元紧密贴合,形成有效的生物电极界面,在670 nm安全激发功率密度下,可高时空分辨引起神经元产生动作电位;进一步,在可见光单光子和近红外双光子激发下,通过远场光调控小鼠运动皮层,增加了运动神经元的放电频率,实现了小鼠运动能力的增强。研究人员又将该电极注入到帕金森病模型鼠的丘脑底核,通过深部脑刺激,发现高频率的电刺激可以增加抑制性突触传递的频率,降低了丘脑底核的兴奋性,并且在黑质释放神经保护因子,避免了多巴胺能神经元的持续丢失,极大改善了帕金森模型鼠的运动能力。

图2.J-ZnTPyPFrenkel激子长程迁移及TiO2超快电子转移
该研究设计构建的新型纳米光电极,展现出卓越的光电性能,使得利用电容式反应远程调控神经元成为可能,同时也为实现毫秒级时间分辨率和纳米级空间分辨率的精确神经调控提供了材料基础。该类纳米光电极在功能上的突破和优化,将为深入研究神经系统的复杂工作机制提供了新的实验工具,同时也为临床神经退行性疾病(如帕金森病等)的高效治疗开辟了新的技术路径。值得一提的是,基于纳米技术的神经调控技术,可以更深入理解神经元的活动和相互作用,以及更直观理解细胞器及分子之间的互作,有望为未来神经医学的发展提供新视角。

这一成果得到了编辑和审稿专家的一致认可,并推荐快速发表于《Nature Communications》期刊,复旦大学材料科学系博士生陈剑、刘艳颜研究员、博士生陈飞翔为论文共同第一作者;复旦大学材料科学系/聚合物分子工程国家重点实验室步文博教授、澳大利亚悉尼科技大学/宁波东方理工大学金大勇院士、复旦大学附属华山医院毛颖教授为论文共同通讯作者。该工作得到了国家自然科学基金重点项目、上海市教委创新重大基础项目等经费支持。
题目:
Non-Faradaic Optoelectrodes for Safe Electrical Neuromodulation
作者:
Jian Chen, Yanyan Liu, Feixiang Chen, Mengnan Guo, Jiajia Zhou, Pengfei Fu, Xin Zhang, Xueli Wang, He Wang, Wei Hua, Jinquan Chen, Jin Hu, Ying Mao, Dayong Jin & Wenbo Bu
期刊:
《Nature Communications》
原文链接:
https://www.nature.com/articles/s41467-023-44635-8





